当前位置:首页>资讯>消费

宋都股份董事长、实控人被查:忙推回购计划应对,抵不住市值缩水

贝多财经    ·   2021-01-26 10:25:52  ·   消费  ·  

又一A股上市公司董事长被查,这一次是宋都股份(SH:600077)实控人俞建午。

近日,宋都股份发布公告,称其公司实际控制人、董事长、总裁俞建午因涉嫌内幕交易股票,证监会对其进行立案调查,俞建午将积极配合证监会的调查工作。

宋都股份董事长、实控人被查:忙推回购计划应对,抵不住市值缩水


宋都股份在公告中表示,本次调查是对俞建午个人的调查,与宋都股份无关,且俞建午承诺本次涉嫌内幕交易为对其个人股票账户的调查事项,并未涉及本公司股票。

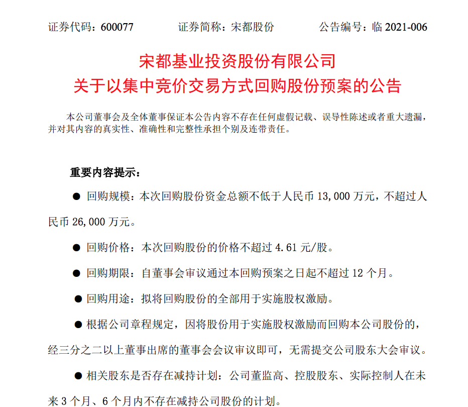
忙推回购计划应对

值得一提的是,宋都股份在公布其实控人、董事长被调查的同时,还披露了一份以集中竞价交易方式回购股份的预案,即拟回购1.3亿元-2.6亿元股份,并将全部用于后续实施股权激励,回购价不超过4.61元/股。

宋都股份称,经公司自查,在董事会作出回购股份决议前6个月内,其控股股东、合计持股5%以上的股东及其一致行动人、董高监不存在买卖该公司股份的情形,与本次回购预案不存在利益冲突及不存在单独或者与他人联合进行内幕交易及市场操控的行为。

宋都股份董事长、实控人被查:忙推回购计划应对,抵不住市值缩水


根据宋都股份介绍,该公司董事、执行总裁汪庆华及董事、副总裁、财务负责人陈振宁原本计划在2020年7月27日-2021年1月22日进行股票减持动作,但相关动作最终未执行。

二级市场表现上,截至1月25日收盘,宋都股份报2.58元,跌4.44%,总市值为34.58亿元,年初至今跌12.34%。贝多财经发现,自2020年8月高点4.35元以来,其股价5个月累计跌近35%,市值蒸发超17亿元。

根据公开信息,宋都集团成立于1984年,以宋都股份(宋都基业投资股份有限公司)为主体于2011年在上交所上市。当前,宋都集团为宋都服务的全资子公司,俞建午为法定代表人。

而宋都股份的第一大股东是俞建午全资持股的浙江宋都控股有限公司,持股35.01%。同时,俞建午直接持有宋都股份9.74%,合计持股比例为44.75%,为该公司的控股股东、实际控制人。

业绩方面,根据此前财报数据,2017年至2019年,宋都股份的营业总收入分别为27.49亿元、45.92亿元、41.67亿元;净利润分别为1.56亿元、4.11亿元、5.88亿元。

2020年前三季度,宋都股份实现营收为35.19亿元,同比增长185.84%;净利润约1.66亿元,同比增长340.58%,2019年同期亏损6884.49万元,扭亏为盈。

旗下物管公司在港上市

值得一提的是,俞建午还在2021年1月18日将其控股的物业公司宋都服务(09608.HK)送至港交所上市。俞建午家族信托在IPO前持股95%,IPO后持股71.25%。

上市首日,宋都服务的股价宣告破发,于1月18日收跌36%,总市值为5.12亿港元,刷新了在港上市物业股最大跌幅,超过第一服务控股(HK:02107)创造的跌幅26%纪录。

截至2020年6月30日,宋都服务在管面积约640万平方米。据贝多财经不完全了解,截至2020年上半年末,在管面积低于1000万平方米的物管公司,仅有宋都服务、兴业物联、和泓服务、烨星集团与新希望服务等。

招股书显示,宋都服务2017年、2018年、2019年的营收分别为8396万元、1.33亿元、2.22亿元;其2020年上半年营收1.17亿元,2019年同期营收为9281万元。

2017年、2018年、2019年,宋都服务的净利润分别为1396.5万元、2089万元、3524万元。2020年上半年,其净利润为1635万元,2019年同期的净利润为1390万元。

贝多财经发现,宋都服务对其宋都股份的依赖性极高。以在管面积为例,2017年,宋都服务在管面积中的98.4%,均由宋都股份贡献。不过,这一数据2020年上半年则为58.9%。

2017年、2018年、2019年与2020年上半年,宋都股份开发的物业对宋都服务贡献的收入分别占其同期物业管理服务总收入的98.2%、96.6%、91.7%与69.7%。换句话说,宋都服务正是依靠都股份才得以生存。

宋都服务执行董事沈光明坦言,“不仅会依赖于宋都本身的项目,更积极扩大其他与物业有关的项目,扩展的主要途径还是沿着物业服务的链条,从上游的供应链到下游的生活服务品销售和服务等。”

宋都股份董事长、实控人被查:忙推回购计划应对,抵不住市值缩水


高管方面,俞建午之女俞昀为宋都服务的董事会主席兼执行董事。据了解,俞昀年仅26岁,是在港交所上市物业板块最年轻的董事会主席,于2018年加入宋都服务。