当前位置:首页>资讯>健康

高视医疗冲刺香港上市:家族特色明显,奥博资本、华平投资等持股

贝多财经    ·   2021-11-28 23:07:01  ·   健康  ·  

11月28日,高视医疗(Gaush Meditech Ltd)在香港递交招股书,准备在港交所主板上市,摩根士丹利、海通国际为联席保荐人。

公开信息显示,高视医疗成立于1998年,专注于服务眼科医疗事业,历经二十余年,到今天已成为集科研、生产、销售、培训、技术服务全产业链一体化的平台型眼科医疗器械科技集团。

高视医疗冲刺香港上市:家族特色明显,奥博资本、华平投资等持股


招股书援引弗若斯特沙利文的资料称,按2020年收入计算,高视医疗在中国市场国内外眼科医疗器械供应商中眼科总收入排名第三,其中眼科医疗诊断器械第一、眼科医疗器械技术服务第二。

截至最后实际可行日期,高视医疗已为中国超过4000家终端客户提供一站式眼科医疗器械解决方案,包 括 眼 科 诊断设备、手术及治疗设备及耗材,并提供售后技术服务。

2018年、2019年和2020年,高视医疗的营收分别为9.27亿元、11.07亿元、9.62亿元,其中2020年的收入略有下降;2021年上半年,高视医疗营收5.79亿元,2020年同期为3.48亿元。

2018年、2019年和2020年,高视医疗的期内利润(净利润)分别为-3860.6万元、-3803.6万元和9853.8万元,对应的经调整净利润分别为7547.8万元、1.35亿元和1.63亿元。

高视医疗冲刺香港上市:家族特色明显,奥博资本、华平投资等持股


2021年上半年,高视医疗的净亏损为3458.5万元,2020年同期的净利润为1292万元,相对由盈转亏;经调整净利润为6466.2万元,2020年同期的经调整利润为4585.2万元。

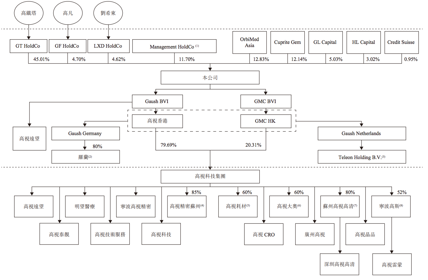
据贝多财经了解,高视医疗在境内的主要经营主体为北京高视远望科技有限责任公司,该公司成立于1998年,注册资本为500万元,由高视医疗科技集团有限公司全资控股,高峰为法定代表人。

除此之外,高视医疗还有一家关联公司——北京美德大光科技有限公司,其前称为高视医疗投资有限公司,但在2020年12月更名为“北京美德大光科技有限公司”,高凡为该公司的法定代表人。

早前,北京美德大光科技有限公司的股东包括高铁塔、高凡等人,其中高铁塔曾任该公司副董事长一职。但在2020年11月,高铁塔不再担任副董事长职务,并在2021年6月退出股东行列,高金塔、刘希东、张建军、赵新礼等亦是如此。

其中,高铁塔为高视医疗的执行董事、董事会主席(董事长)兼行政总裁,其姐/妹夫张建军为执行董事兼总裁,赵新礼为执行董事兼首席合规官;而高凡则为高铁塔的胞弟,曾任高视医疗的董事,于2019年11月被董事会决议罢免。

此前,北京美德大光科技有限公司(原高视医疗投资有限公司)曾申请了“高视”“GAUSSVISION”“GOVISION”等多个商标,但仅有“GOSCH”“GOSH”“眼宝贝”等完成了注册,而其“高视”的商标无效。

相比之下,北京高视远望科技有限责任公司则注册了“高视 GAUSH”“GAUSH” “高视”和“高视远望 GLOBAL VISION”等商标,但暂未注册或获得“高视医疗”的同名商标。

不仅如此,北京高视远望科技有限责任公司还注册了“特靓”“泰蓝”“罗兰”等商标。其中,泰靓(Teleon)、罗兰(Roland)为高视在海外收购的品牌。目前,泰靓、罗兰的产品分别销往51、31个国家及地区。

高视医疗宣称,截至最后实际可行日期,其拥有25名研发人员,研发人员平均拥有超过十年的行业经验。同时,高视医疗还聘请泰靓的创办人Bernardus Franciscus Maria Wanders作为其研发顾问。

股权方面,在高视医疗本次上市前的股权架构中,高铁塔通过GT HoldCo持股45.01%,高凡通过GF HoldCo持股4.70%,刘希东通过LXD HoldCo持股4.62%。其中,高铁塔及其控制的GT HoldCo为高视医疗的控股股东。

高视医疗冲刺香港上市:家族特色明显,奥博资本、华平投资等持股


此外,奥博资本通过OrbiMed Asia持股12.83%,华平投资通过Cuprite Gem持股12.14%,德福资本(GL Capital)持股5.03%,弘晖资本(Highlight Capital)持股3.02%,瑞信(Credit Suisse)持股0.95%。